开yun体育网刊行金额上限东谈主民币9亿元-开云app下载ky官方网站入口登录
发布日期:2025-11-01 09:38 点击次数:102


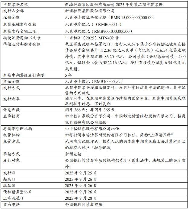
久期财经讯开yun体育网,新城控股集团股份有限公司(简称“新城控股”,601155.SH)发布2025年度第二期中期单据申购讲解及召募讲解书。
经中国银行间市集来回商协会批准,新城控股集团股份有限公司将在天下银行间债券市集公设置行“新城控股集团股份有限公司2025年度第二期中期单据”(以下简称“本期中期单据”)。
本期中期单据主要条件如下:


本期中期单据的申购区间笃定为2.50%-3.50%。
召募资金用途:本期中期单据刊行基础界限东谈主民币0亿元开yun体育网,刊行金额上限东谈主民币9亿元,拟置换刊行东谈主用于偿还“22新城控股MTN002”债务融资器具本金的自有资金9亿元。
海量资讯、精确解读,尽在新浪财经APP